北仑1688运营培训/1688跨境商家必看!新规出台,违规直接扣钱+踢出托管!
宁波奥凯盛鼎信息科技有限公司为您免费提供北仑1688代运营,北仑爱采购代运营,北仑阿里运营培训等相关信息发布和资讯展示,敬请关注!
1688运营培训/1688跨境商家必看!新规出台,违规直接扣钱+踢出托管!
1688跨境托管商家注意了!平台新规出台,专治偷工减料和发货拖拉!违规的直接扣钱、解除合作,绝不手软!
具体主要体现在2个方面,一个是品质违规。第一次被抓到:警告不扣钱,给改过机会。屡教不改的:按次数每次罚100-150元保证金。情节特别恶劣的,比如卖烂货坑人的:直接罚200元,并踢出托管服务。
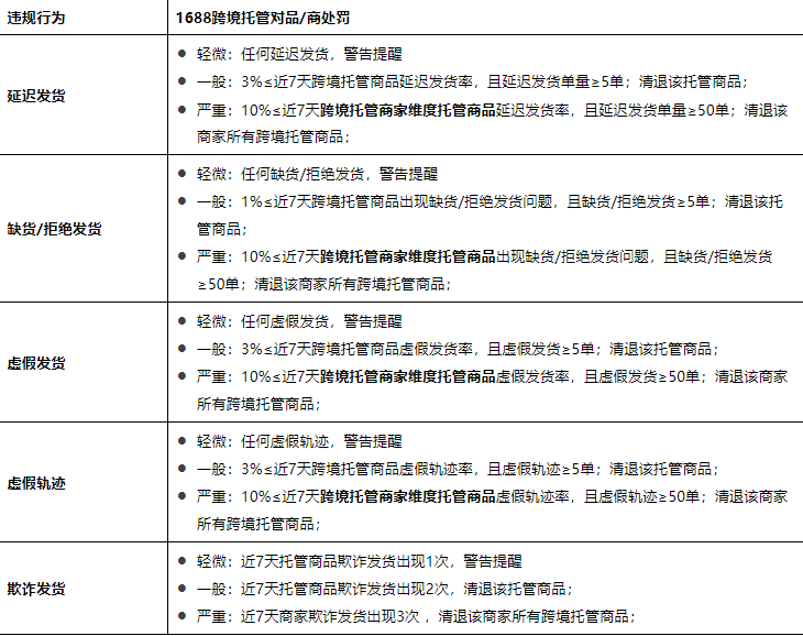
另外一个是物流违规。重点打击6种作死行为:延迟发货、缺货、拒绝发货、虚假发货、虚假轨迹、以及欺诈发货,具体处罚力度可以看这张图!

阿里的规则就摆在这里,各位想要做跨境的老板们,赶紧检查一下自家的产品和发货流程,别等罚款了才着急,还有不懂的,可以聊聊。
🌟奥凯专注工业品电商 16 年,主营阿里北仑1688代运营、1688运营培训、抖音代运营、抖音培训陪跑等北仑全网推广和培训陪跑。有北仑工业品网络营销需求,欢迎私信/留言联系我哦💕联系人:尤经理15857409235
北仑1688代运营哪家好?北仑爱采购代运营报价是多少?北仑阿里运营培训质量怎么样?宁波奥凯盛鼎信息科技有限公司专业承接北仑1688代运营,北仑爱采购代运营,北仑阿里运营培训,北仑抖音运营培训,北仑工业品网络营销,,电话:15857409235
相关标签:1688运营培训,
相关新闻:
-
2026-01-24
-
2026-01-16
-
2025-12-19
-
2025-10-18