北仑1688运营培训/1688服饰类商品星级新规,取消买家保障要求?
宁波奥凯盛鼎信息科技有限公司为您免费提供北仑1688代运营,北仑爱采购代运营,北仑阿里运营培训等相关信息发布和资讯展示,敬请关注!
本文笔者:尤丽芳(25年资深互联网老兵)抖音号:ohkey15857409235 微信号:15857409235
宁波奥凯盛鼎信息科技有限公司创始人,擅长北仑工业品网络营销,聚焦平台:阿里诚信通,抖音短视频等社媒,搜索引擎如百度等AI推广
1688运营培训/1688服饰类商品星级新规,取消买家保障要求?
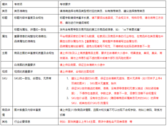
做服饰配件、饰品的老板注意了!从1月13号开始,你们的商品星级评分规则要变了,而且只对在电脑端发布的商品生效。工业品以及私密商品不支持线上交易商品,数字小店商品都不参与星级计算。
这次升级,取消了“买家保障”的分数要求,但对你产品“内功”的要求更高了!

平台会更看重你商品属性的填写完整度、SKU信息是否齐全、参数是否准确。简单说,就是要把产品链接的基础信息扎扎实实填满、填对。
这个分数直接决定你的流量:商品星级大于5星,曝光正常;小于5星,部分活动参加不了,流量也会被限制。
所以,赶紧去检查一下你的产品链接,该补的信息赶紧补上吧!

我是小峰老师,专注阿里运营12年。解决大家不会做阿里,没时间做阿里的难题。
宁波奥凯网络(www.ohkey88.cn)专注北仑工业品网络营销16年,专注:阿里巴巴、社媒营销(短视频+软文)及以百度为首的搜索引擎等。服务模式有2种:代运营和一对一陪跑。服务过上市公司,也服务过个人小工厂。公司价值观:正心正念做人,诚心诚意做事。有问题可咨询:15857409235或加V: aokai6666,昵称: 阿里巴巴运营+抖音运营(官微)。
北仑1688代运营哪家好?北仑爱采购代运营报价是多少?北仑阿里运营培训质量怎么样?宁波奥凯盛鼎信息科技有限公司专业承接北仑1688代运营,北仑爱采购代运营,北仑阿里运营培训,北仑抖音运营培训,北仑工业品网络营销,,电话:15857409235
相关标签:1688运营培训,
相关新闻:
-
2026-01-24
-
2026-01-16
-
2025-12-19
-
2025-10-18